苏州信嘉青企业管理有限公司

2026资质新规落地:退休建造师彻底出局!

11
发表时间:2026-01-22 11:40

在建筑资质行业里,关于退休建造师证书到底能不能用,一直都是一个争议的话题。其实答案很简单,具体看你拿它来干什么用了!

先给大家划个说一个规定:那就是根据建造师的注册管理规定,建造师注册执业的法定年龄能到65岁。也就是说,只要没到65岁,退休后继续注册执业工作干活,是没问题的。

但是,想要把退休建造师的证书用在企业的资质上,那可就还差点意思了。不管是企业资质升级、动态核查整改,还是资质延期,涉及到的注册人员都有个关键的考核点——那就是社保。

我们都知道退休人员是没有办法交社保了,所以用在资质申报上面时,这一类证书一般都不能被作为有效人员认定的。

关于这一点建筑企业资质管理规定里面也明确了!企业主要人员应满足60周岁及以下由企业为其缴纳社会保险的要求

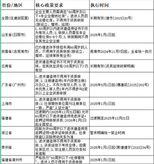
025年的时候,就有多地的住建部门先后发布新规,明确了从2025年1月1日起,60周岁以下的退休人员,注意是这里指的是退休人员,在资质申报时的建造师证书将不再作为建筑业企业资质申报的有效人员。

以下是小编给大家汇总的去年各地主管部门发布的新规:12.jpg13.jpg









说到这儿,就有很人好奇,为啥那么多企业都愿意用退休人员的证书?

原因其实很简单,就两点:

第一是退休人员证书价格便宜,要比在职人员的证书便宜不少

第二是挂证风险也相对比较低一点。现在建筑行业电子化系统越来越完善,监管也跟随越来越严,四库一平台、省平台的这些系统都是实时监控着企业资质实时动态监管,人员只要不满足标准要求,系统就会直接预警亮起“黄灯”,资质有可能会被标注资质异常,要是企业不在规定时间补齐人,资质都会有被撤销的可能。而切退休人员是不用交社保的,系统在查挂证,进行社保数据比对的时候,相对也就少了一个被查到“挂证”的环节。

那这是不是就过了60岁,建造师证书就彻底没用了?

答案当然不是!退休人员的一建证书,在市场上还是有立足之地的,甚至能成不少中小企业的救命稻草。

一来,退休的一建人员基本上都是在项目上,行业里实打实的摸爬打滚十几年甚至几十年了,工作方面的经验那可是相当丰富。企业完全可以把他们聘用过来做项目上的技术咨询、项目指导,那是完全没问题的,证书虽然不能像正常在职人员证书用途那么广,比如申报资质了。但是用来做企业的日常资质维护还是可以的——比如企业高等级资质,可以把建造师证书注册进四库一平台凑个数量,毕竟现在系统也只是自动监控平台上的企业资质对应的专业人员的数量够不够,并不会去识别人员的年龄。不过还是要注意,要是公司被动态核查盯上,或者被标注资质异常需要整改的时候,那退休人员的证书大概率就不好使了。

二来,不用给退休人员交社保,这个就能帮企业省下一大笔费用,再加上这种证书价格本身也比较低,对于那些现下环境经营比较困难、资金紧张,或者资质维护压力比较大的中小建筑企业来说,性价比还可以。

三来,现在主管部门频繁严查“挂证”,而目前查“挂证”的核心还是以查社保、查在职劳动关系为主。

退休人员本身就不用交社保,至于劳动关系也容易,企业只要跟退休人员签署一份返聘协议就行了,四库一平台和省监管系统很难抓到实质性的违规证据。这也是为啥退休证书的挂证风险看着更低,一直有市场需求。

但在这里也必须提醒大家一句,千万不要觉得退休证书挂靠就肯定万无一失了!现在行业监管的口子也是越收越紧,各地主管部门对职称严查、挂证清退的力度一直是持续增加,退休人员挂证也并不是绝对安全的。

万一哪天主管部门再升级了核查标准,去查退休人员的实际工作履职情况、证书使用的真实性,比如工资流水等情况,照样还是能查出问题。到时候企业资质受也会受到影响,持证的退休人员还会被记入诚信档案,以后想再用证书基本就没可能了。

在这里给所有的企业提个醒,在由于退休人员不能缴纳社保,而资质行业大多数的相关业务都会和社保审核有关,所以大家在聘用退休人员证书前要先跟地方主管部门咨询一下政策!

说到底,现在还是随着建筑行业越来越规范,资质审核也是越来越看重人证合一、在岗履职,单纯靠挂证撑资质的时代早晚会过去。尤其在资质申请方面,退休人员证书基本已经彻底出局了!

退休证书虽然还有一定的市场,但是风险一直都在。

所以不管是企业还是持证的退休人员,千万不要抱着侥幸心理去钻空子,以免得不偿失,要踏踏实实合规使用,才是让证书保值、让行业长久发展的正道。

对此大家有什么看法?评论区聊一聊



分享到:
New Energy Design
新能源科技企业
New energy technology enterprises
24小时服务热线:
000-000000
关于
关于我们 企业文化 施工现场 资质证书
产品
双膜气柜 拼装罐 沼气工程
案例
双膜沼气储气柜 工业污水处理工程 生物质燃气工程 拼装罐 农场沼气工程/垃圾处理工程 餐厨垃圾处理
资讯
企业新闻 行业动态 常见问题
联系
联系我们